法律事務員・パラリーガル・法務担当者のための求人サイト | LEGALUS STAFF

ログインしていません

How to Write a Resume 履歴書の書き方

履歴書の書き方

法律事務所や企業法務向けの履歴書を書くポイントを紹介します。

なお、履歴書のテンプレートはこちらからダウンロードできるので、活用してください。

履歴書の書き方

履歴書表
Point 1日付の表記は統一

履歴書・職務経歴書全体で元号表記・西暦表記は統一してください。

Point 2写真の印象は大切に

書類選考段階で履歴書写真の印象はとても大切です。

姿勢・表情・服装・髪型など、清潔感を伝えられる様に意識してください。

フォトスタジオでの撮影をおススメします。

※自撮りやスナップ写真切り抜きはNGです。

Point 3学歴・職歴は見出しを記載

フォントはシンプルにしてください。

デザインフォントは使用しないでください。

Point 4学歴は中学卒業から

より詳細に学歴を把握してもらうため、中学卒業より記入してください。

Point 5学校の表記は正確に

学部・学科も省略せずに記入してください。

Point 6表記は省略しない

「同年」「同校」「同社」などと省略しない様に注意してください。

Point 7職歴の雇用形態も記載

雇用形態が正社員以外の場合は「入社」の後に「(契約社員)」「(パートタイマー)」などと追記してください。

Point 8職歴は必ず記載

「職務経歴書参照」などと省略せず、職歴は必ず記載してください。

Point 9「以上」と記載

最終職歴の下段には右詰で「以上」と記入してください。

Point 9空白に注意

学歴・職歴の記載するべきボリュームにあわせて、書式を選択してください。

空白の行が多く出来てしまうことは、書類の印象としてはあまり望ましくありません。

履歴書裏
Point 11正式名称を記載

免許・資格は正式名称を記入してください。

多くの資格を持っている場合は、応募する仕事に関連性の高いものを優先的に記入しましょう。

Point 12情報は必ず記載

空欄にせず、必ず記入してください。

Point 13趣味・特技などは詳しく記載

箇条書きにするのではなく、「趣味-ランニング」としたうえでその説明を添えるなど、採用担当者があなたの人物像をイメージしやすい様に工夫しましょう。

Point 14採用担当者を意識して記載

応募する先の業務に関連性が高くアピールしやすいものを意識し、「趣味・特技」と同様に、具体的なエピソードや説明を添えましょう。

Point 15志望動機書き方のコツ
  • 法律(法律事務)に興味を抱いたきっかけ
  • 法律事務職でなければならない(モチベーション)説明
  • 活かせるスキル・長所
  • 応募先でどの様に働きたいかの具体的イメージ

上記1~4 を含み順番に構成することで、「あたなが“なぜ法律事務職として働きたいか”」「あなたを採用することのメリット」「あなたの働き方への理解」を採用担当者に伝えることが出来ます。

Point 16空欄はつくらない

空欄は良い心証を与えないのでこの様に記入しましょう。

また、「法律事務所」ですので「貴社・御社」などではなく「貴所・貴事務所」などとしてください。

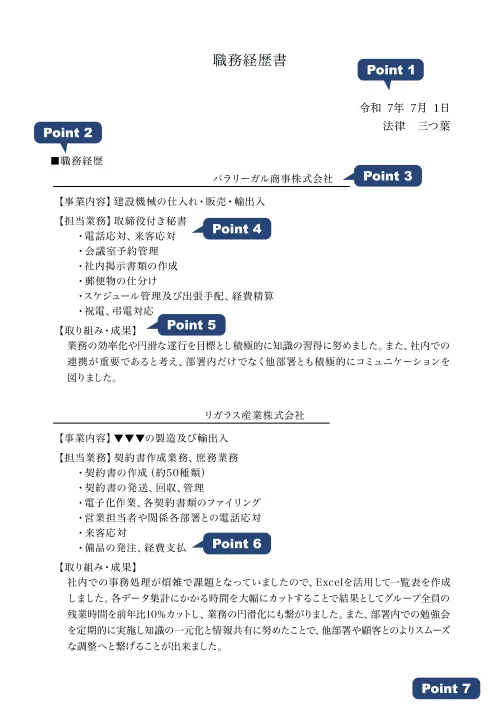
職務経歴書の書き方

職務経歴書表
Point 1日付の表記は統一

履歴書・職務経歴書全体で元号表記・西暦表記は統一してください。

Point 2読みやすくなるように見出しを工夫

項目行頭に記号を使用するなど、採用担当者が見やすい工夫をしましょう。

Point 3一目でわかりやすいように表記を工夫

期間・就業先名称に下線を引くなど、どこまでが一つの職歴についての説明なのかがわかりやすい工夫をすることで訴求力を高めましょう。

Point 4担当業務を整理

経験・担当した業務を棚卸し、全て記載すると多くなり過ぎる場合は、応募先の業務に関連性が高いものを意識的に記入してください。

Point 5姿勢や成果がわかるように記載

あなたの業務姿勢や成果がわかる様な説明は、採用担当者に具体的なイメージを抱いてもらえます。その際、なるべく定量的な(数値・数量に関する)表現にすると、より説得力があります。

また、職歴が少なく記入する成果内容が少ない場合には、取り組み姿勢を記入することで職務経歴に深みを持たせることも可能です。

Point 6表現は統一

「手続き-手続」や「支払い-支払」など、書類内での表現の統一に注意してください。

Point 7読みやすさを意識

職歴途中でページを跨がないなど、“読み手(採用担当者)の読み易さ”を意識した書類にしてください。

職務経歴書裏
Point 8使用可能なソフトウェアを記載

パソコンのスキルを表現することは難しいですが、この様に使用可能ソフトを明記することで読み手に伝える工夫は重要です。

Point 9資格・免許は正式名称を記載

履歴書と同じく、正式名称で記入してください。

Point 10タイトルをつける

タイトルをつけることで、読み手が「何についての説明か」を理解したうえで読み進められるメリットがあります。

また、応募先での業務や職場環境に繋がりやすい内容を意識してください。

Point 11採用担当者を意識して記載

履歴書・職務経歴書はワンセットの応募書類でありながらそれぞれ別の書類です。

履歴書と重複するので・・・と気にせず、空白箇所が生じるくらいならば、この様に記入してください。

もちろん、志望動機のためにページ数が増えてしまい、全体のバランスが崩れるのであれば結構です。

Point 123ページ程度に収める

職歴が多いためにページ数が増えすぎることもあまり心証が良くありません。全3ページ程度に収まる様に内容を調整し、見やすいレイアウトを心掛けてください。